【加入分会】健康旅游分会入会邀请函
发布时间:2026-03-11 00:00:25 人气:360 来源:
太原市旅游行业协会
入会邀请函
太原市旅游行业协会为全市旅游行业自律性社会组织,起始于2017年1月。2020年12月15日召开太原市旅游行业协会第二次会员大会进行了换届。2024年1月17日召开太原市旅游行业协会第三届会员大会,表决通过、并经市行政审批服务管理局核准了本会章程,选举产生了第三届协会领导机构,换发了《社会团体法人登记证书》《统一社会信用代码:51140100MJ1648887H》。我们根据中国旅游协会关于“坚守行业主体性,推进跨界融合”的精神,制定印发了《关于设立分支机构、代表机构机构实施细则(并旅行协[2024]3号)》文;今年又进行了修订,印发了《设立分支机构实施细则(并旅行协[2026]3号)》文件。2025年11月,经报太原市旅游行业协会批准,并下发《名称核准通知书》,成立了以赵彬为组长的健康旅游分会筹备组,拟定了《分会章程细则(草案)》,同时发出了《关于做好会员发展工作的通知》。健康旅游分会的具体工作任务是:一是反映诉求,维护权益;二是拟定健康旅游行业标准、服务规范。做好健康旅游单位的质量等级评定工作;三是宣传党和省市关于发展健康旅游业方针、政策、法规和行业规范,开展健康旅游的业务知识培训;四是指导健康旅游的行业自律工作;做好健康旅游指导师的业务培训,组织开展业务服务技能竞赛;五是组织参观考察、学习交流,加强健康旅游市场开发,通过搭建活动平台,为会员单位参与健康旅游发展提供平台:六是开展健康旅游品牌价值评价活动,在规划设计、活动策划、企业管理、营销推广等方面,运用新媒体技术为健康旅游提供咨询服务;七是围绕健康旅游行业发展,举办研讨会、专业论坛、论证会、技能大赛、典型经验和科研成果推广等活动,举办展览展销、产品发布、推介会等活动;开展健康旅游行业品牌和产品的宣传推广活动。
贵单位作为健康旅游要素单位,应积极加本会,主动参加活动,自觉接受行业自律指导。履行入会的手续是:、
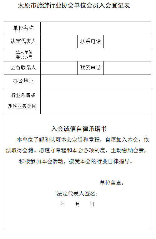
(1)填写《入会登记表》;
(2)递交法人单位营业执照复印件(盖章);
(3)交纳会费800元/年,一次性缴纳标牌费400元;
(4)到市旅游行业协会办理注册登记。将入会单位信息填入《单位会员名录》,加入协会微信群。
联系人:
张 莹 13485332971
赵 彬 18663193721
白计锁 13934577665
筹备组组长 赵 彬 联系方式同上。
附件:《单位入会登记表》
太原市旅游行业协会健康旅游分会筹备组组长(签名)
年 月 日


